江西制造职业技术学院

211 | 985 | 双一流 | 综合
江西省 高职(专科) 省重点 公办

学严行正,用心制造

0791-88122889

http://www.jxmtc.com/

图片

2017江西制造职业技术学院单招招生简章

2022-06-22 19:48:51      分享至:

  根据教育部、江西省教育厅有关文件精神,2017年我院继续实行单独招生政策,特制定单独招生简章。

  一、报名须知

  (一)招生对象:已通过江西省2017年普通高考统一报名资格审查并取得考生号的考生。

  (二)报名时间:即日起开始报名,截至到3月5日。

  (三)报名方法 实行“网上报名+现场确认”形式。已取得高考报名资格的考生通过江西制造职业技术学院网站(http://www.jxmtc.com)单独招生报名系统报名,或者学院公众微信平台报名(搜索江西制造职业技术学院公众号点开左下角的制造天地再进入2017单招报名),也可到我院招生办公室现场报名。

  (四)资格审核

  (1)已报名考生于3月8日登陆江西制造职业技术学院单独招生网站,查询本人是否通过审核。

  (2)现场确认时间:2017年3 月10日。

  (3)现场确认地址:江西制造职业技术学院招生办公室(江西省南昌市紫阳大道318号)

  (4)考生到学院现场确认时须携带以下材料:身份证原件及复印件;各类获奖证书、技能证书及证明考生具有突出才能的相关材料原件,并交复印件一份(加盖所在学校公章)

  (5)报名考试费:100元。

  (五)志愿填报

  考生应在填写报名表的同时填报志愿,要按照填表要求,由考生本人认真填写,填报后不得更改(务必认真检查无误后再提交)。考生不可跨院校报名,现场确认时需签订《诚信报考承诺书》。

  二、考核

  考核由两部分组成:一是文化考试,二是综合素质测试。

  (一)文化考试

  考试形式:学院自行命题,统一阅卷评分。

  考试内容:语文和数学合卷考试,每科满分150分,总分300分,考试时间150分钟;

  (二)综合素质测试:将思想道德素质、科学素质、人文素质、健康素质、生活常识等融为一体,主要考查考生的综合能力、基本素养,总分200分,考试时间100分钟。

  (三)考试时间

  1、文化考试时间:2017年 3 月 11 日9:00-11:30

  2、综合技能测试时间:2017年 3 月 11 日13:20-15:00

  三、招生专业及学费:

1.png

  住宿费: 800元/六人间·每人·每年,1000元/四人间·每人·每年

  四、体检要求

  身体健康,无传染性疾病,无生理缺陷,五官端正,符合高校招生体检指导意见要求。参加江西省高校招生统一体检,并符合教育部规定相关专业的身体要求。

  五、录取、报到和注册

  1、录取原则

  (1)按照公开、公平、公正的原则,学院将考生的文化考试成绩与综合技能测试成绩相加,计算出考生的综合成绩,按照考生的综合成绩排名,从高分到低分择优录取。

  (2)专业确定按照“分数优先、遵循志愿”的原则,统筹安排。

  (3)优惠政策:考生录取优惠政策执行《江西省2017年普通高等学校招生工作规定》优惠加分相关政策。考生如符合有关加分政策规定,须在报名资格审核时递交书面申请和有关证明材料,由我院审核并公示后,按有关规定予以加分。逾期不予办理。

  2、录取、报到和注册

  (1)3月16日到3月23日在学院招生网站公示拟录取考生名单,考生按学院规定办理录取确认手续。

  (2)3 月24日上报江西省高招办核准备案,办理相关录取手续。

  (3)3月25日起在学院招生网站公布正式录取考生名单,并寄发录取通知书。

  (4)新生入学后,学校将认真进行复查,对不符合录取条件或有舞弊行为的,取消其入学资格,退回原户籍所在地。

  (5)考生被学院录取后,一律不得再参加普通高等学校招生全国统一考试及录取。考生被学院录取后,不得转入其它院校;若单独招生计划未能完成,则将未完成的计划转为面向江西省普通高考类招生计划。

  六、 学生待遇

  单独招生与普通高校统一招生考试录取新生享受完全相同的待遇。

  七、 违规处理

  1、单独招生工作的全过程由学校监察部门参与、实施监督,并主动接受江西省教育厅、江西省教育考试院和社会各界的监督。

  2、考生本人应本着诚信原则向学校提出报考申请,如有以虚报、隐瞒或伪造、涂改有关材料及以其它欺诈手段取得单独招生报考资格的,学校将取消其报考资格;已被录取或取得学籍者,学校将取消其入学资格或学籍,并将其退回户籍所在地。

  3、凡在单独招生考试中违规的考生和工作人员,按教育部《国家教育考试违规处理办法》处理。考生的违规情况将上报省教育厅,记入高考诚信档案。

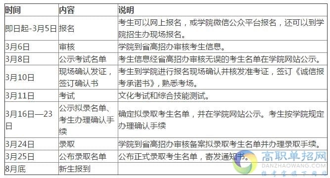
  八、时间安排表

2.jpg

  九、联系方式

  部门:江西制造职业技术学院招生办公室

  地址:江西省南昌市紫阳大道318号

  电话:0791-88122318 88122812 88122735(传真)

  13970950318赖老师、13677000126朱老师

  网址:http://www.jxmtc.com 邮编:333000

  监督部门:江西制造职业技术学院纪检监察室

  监督电话:0791-88122841


2017江西制造职业技术学院单招招生简章

2022-06-22 19:48:51

  根据教育部、江西省教育厅有关文件精神,2017年我院继续实行单独招生政策,特制定单独招生简章。

  一、报名须知

  (一)招生对象:已通过江西省2017年普通高考统一报名资格审查并取得考生号的考生。

  (二)报名时间:即日起开始报名,截至到3月5日。

  (三)报名方法 实行“网上报名+现场确认”形式。已取得高考报名资格的考生通过江西制造职业技术学院网站(http://www.jxmtc.com)单独招生报名系统报名,或者学院公众微信平台报名(搜索江西制造职业技术学院公众号点开左下角的制造天地再进入2017单招报名),也可到我院招生办公室现场报名。

  (四)资格审核

  (1)已报名考生于3月8日登陆江西制造职业技术学院单独招生网站,查询本人是否通过审核。

  (2)现场确认时间:2017年3 月10日。

  (3)现场确认地址:江西制造职业技术学院招生办公室(江西省南昌市紫阳大道318号)

  (4)考生到学院现场确认时须携带以下材料:身份证原件及复印件;各类获奖证书、技能证书及证明考生具有突出才能的相关材料原件,并交复印件一份(加盖所在学校公章)

  (5)报名考试费:100元。

  (五)志愿填报

  考生应在填写报名表的同时填报志愿,要按照填表要求,由考生本人认真填写,填报后不得更改(务必认真检查无误后再提交)。考生不可跨院校报名,现场确认时需签订《诚信报考承诺书》。

  二、考核

  考核由两部分组成:一是文化考试,二是综合素质测试。

  (一)文化考试

  考试形式:学院自行命题,统一阅卷评分。

  考试内容:语文和数学合卷考试,每科满分150分,总分300分,考试时间150分钟;

  (二)综合素质测试:将思想道德素质、科学素质、人文素质、健康素质、生活常识等融为一体,主要考查考生的综合能力、基本素养,总分200分,考试时间100分钟。

  (三)考试时间

  1、文化考试时间:2017年 3 月 11 日9:00-11:30

  2、综合技能测试时间:2017年 3 月 11 日13:20-15:00

  三、招生专业及学费:

1.png

  住宿费: 800元/六人间·每人·每年,1000元/四人间·每人·每年

  四、体检要求

  身体健康,无传染性疾病,无生理缺陷,五官端正,符合高校招生体检指导意见要求。参加江西省高校招生统一体检,并符合教育部规定相关专业的身体要求。

  五、录取、报到和注册

  1、录取原则

  (1)按照公开、公平、公正的原则,学院将考生的文化考试成绩与综合技能测试成绩相加,计算出考生的综合成绩,按照考生的综合成绩排名,从高分到低分择优录取。

  (2)专业确定按照“分数优先、遵循志愿”的原则,统筹安排。

  (3)优惠政策:考生录取优惠政策执行《江西省2017年普通高等学校招生工作规定》优惠加分相关政策。考生如符合有关加分政策规定,须在报名资格审核时递交书面申请和有关证明材料,由我院审核并公示后,按有关规定予以加分。逾期不予办理。

  2、录取、报到和注册

  (1)3月16日到3月23日在学院招生网站公示拟录取考生名单,考生按学院规定办理录取确认手续。

  (2)3 月24日上报江西省高招办核准备案,办理相关录取手续。

  (3)3月25日起在学院招生网站公布正式录取考生名单,并寄发录取通知书。

  (4)新生入学后,学校将认真进行复查,对不符合录取条件或有舞弊行为的,取消其入学资格,退回原户籍所在地。

  (5)考生被学院录取后,一律不得再参加普通高等学校招生全国统一考试及录取。考生被学院录取后,不得转入其它院校;若单独招生计划未能完成,则将未完成的计划转为面向江西省普通高考类招生计划。

  六、 学生待遇

  单独招生与普通高校统一招生考试录取新生享受完全相同的待遇。

  七、 违规处理

  1、单独招生工作的全过程由学校监察部门参与、实施监督,并主动接受江西省教育厅、江西省教育考试院和社会各界的监督。

  2、考生本人应本着诚信原则向学校提出报考申请,如有以虚报、隐瞒或伪造、涂改有关材料及以其它欺诈手段取得单独招生报考资格的,学校将取消其报考资格;已被录取或取得学籍者,学校将取消其入学资格或学籍,并将其退回户籍所在地。

  3、凡在单独招生考试中违规的考生和工作人员,按教育部《国家教育考试违规处理办法》处理。考生的违规情况将上报省教育厅,记入高考诚信档案。

  八、时间安排表

2.jpg

  九、联系方式

  部门:江西制造职业技术学院招生办公室

  地址:江西省南昌市紫阳大道318号

  电话:0791-88122318 88122812 88122735(传真)

  13970950318赖老师、13677000126朱老师

  网址:http://www.jxmtc.com 邮编:333000

  监督部门:江西制造职业技术学院纪检监察室

  监督电话:0791-88122841